CDE最新指导原则!儿科药物研发,呼吸道合胞病毒感染药物临床试验

2023-04-14
·
政策
4月12日,CDE发布2项指导原则,分别为:
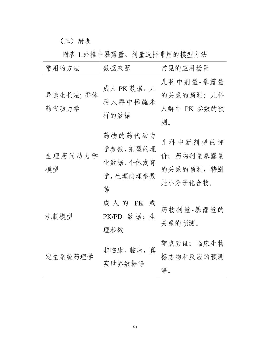
《成人用药数据外推至儿科人群的定量方法学指导原则(试行)》
呼吸道合胞病毒感染药物临床试验技术指导原则》
CDE最新指导原则!儿科药物研发,呼吸道合胞病毒感染药物临床试验
Preview
来源: 药通社
为提高儿科药物研发效率,指导业界合理应用外推方法,药审中心组织制定了《成人用药数据外推至儿科人群的定量方法学指导原则(试行)》(见附件)。根据《国家药监局综合司关于印发药品技术指导原则发布程序的通知》(药监综药管〔2020〕9号)要求,经国家药品监督管理局审查同意,现予发布,自发布之日起施行。
特此通告。
附件:成人用药数据外推至儿科人群的定量方法学指导原则(试行)
国家药监局药审中心
2023年4月12日
CDE最新指导原则!儿科药物研发,呼吸道合胞病毒感染药物临床试验
Preview
来源: 药通社
为指导呼吸道合胞病毒感染药物的科学研发和评价,提供可供参考的技术标准,药审中心制定了《呼吸道合胞病毒感染药物临床试验技术指导原则》(见附件)。根据《国家药监局综合司关于印发药品技术指导原则发布程序的通知》(药监综药管〔2020〕9号)要求,经国家药品监督管理局审查同意,现予发布,自发布之日起施行。
特此通告。
附件:呼吸道合胞病毒感染药物临床试验技术指导原则
国家药监局药审中心
2023年4月12日
CDE最新指导原则!儿科药物研发,呼吸道合胞病毒感染药物临床试验
Preview
来源: 药通社
CDE最新指导原则!儿科药物研发,呼吸道合胞病毒感染药物临床试验
Preview
来源: 药通社
CDE最新指导原则!儿科药物研发,呼吸道合胞病毒感染药物临床试验
Preview
来源: 药通社
CDE最新指导原则!儿科药物研发,呼吸道合胞病毒感染药物临床试验
Preview
来源: 药通社
CDE最新指导原则!儿科药物研发,呼吸道合胞病毒感染药物临床试验
Preview
来源: 药通社
CDE最新指导原则!儿科药物研发,呼吸道合胞病毒感染药物临床试验
Preview
来源: 药通社
CDE最新指导原则!儿科药物研发,呼吸道合胞病毒感染药物临床试验
Preview
来源: 药通社
CDE最新指导原则!儿科药物研发,呼吸道合胞病毒感染药物临床试验
Preview
来源: 药通社
CDE最新指导原则!儿科药物研发,呼吸道合胞病毒感染药物临床试验
Preview
来源: 药通社
CDE最新指导原则!儿科药物研发,呼吸道合胞病毒感染药物临床试验
Preview
来源: 药通社
CDE最新指导原则!儿科药物研发,呼吸道合胞病毒感染药物临床试验
Preview
来源: 药通社
CDE最新指导原则!儿科药物研发,呼吸道合胞病毒感染药物临床试验
Preview
来源: 药通社
CDE最新指导原则!儿科药物研发,呼吸道合胞病毒感染药物临床试验
Preview
来源: 药通社
CDE最新指导原则!儿科药物研发,呼吸道合胞病毒感染药物临床试验
Preview
来源: 药通社
CDE最新指导原则!儿科药物研发,呼吸道合胞病毒感染药物临床试验
Preview
来源: 药通社
CDE最新指导原则!儿科药物研发,呼吸道合胞病毒感染药物临床试验
Preview
来源: 药通社
CDE最新指导原则!儿科药物研发,呼吸道合胞病毒感染药物临床试验
Preview
来源: 药通社
CDE最新指导原则!儿科药物研发,呼吸道合胞病毒感染药物临床试验
Preview
来源: 药通社
CDE最新指导原则!儿科药物研发,呼吸道合胞病毒感染药物临床试验
Preview
来源: 药通社
CDE最新指导原则!儿科药物研发,呼吸道合胞病毒感染药物临床试验
Preview
来源: 药通社
CDE最新指导原则!儿科药物研发,呼吸道合胞病毒感染药物临床试验
Preview
来源: 药通社
CDE最新指导原则!儿科药物研发,呼吸道合胞病毒感染药物临床试验
Preview
来源: 药通社
CDE最新指导原则!儿科药物研发,呼吸道合胞病毒感染药物临床试验
Preview
来源: 药通社
CDE最新指导原则!儿科药物研发,呼吸道合胞病毒感染药物临床试验
Preview
来源: 药通社
CDE最新指导原则!儿科药物研发,呼吸道合胞病毒感染药物临床试验
Preview
来源: 药通社
CDE最新指导原则!儿科药物研发,呼吸道合胞病毒感染药物临床试验
Preview
来源: 药通社
CDE最新指导原则!儿科药物研发,呼吸道合胞病毒感染药物临床试验
Preview
来源: 药通社
CDE最新指导原则!儿科药物研发,呼吸道合胞病毒感染药物临床试验
Preview
来源: 药通社
CDE最新指导原则!儿科药物研发,呼吸道合胞病毒感染药物临床试验
Preview
来源: 药通社
CDE最新指导原则!儿科药物研发,呼吸道合胞病毒感染药物临床试验
Preview
来源: 药通社
CDE最新指导原则!儿科药物研发,呼吸道合胞病毒感染药物临床试验
Preview
来源: 药通社
CDE最新指导原则!儿科药物研发,呼吸道合胞病毒感染药物临床试验
Preview
来源: 药通社
CDE最新指导原则!儿科药物研发,呼吸道合胞病毒感染药物临床试验
Preview
来源: 药通社
CDE最新指导原则!儿科药物研发,呼吸道合胞病毒感染药物临床试验
Preview
来源: 药通社
CDE最新指导原则!儿科药物研发,呼吸道合胞病毒感染药物临床试验
Preview
来源: 药通社
CDE最新指导原则!儿科药物研发,呼吸道合胞病毒感染药物临床试验
Preview
来源: 药通社
CDE最新指导原则!儿科药物研发,呼吸道合胞病毒感染药物临床试验
Preview
来源: 药通社
CDE最新指导原则!儿科药物研发,呼吸道合胞病毒感染药物临床试验
Preview
来源: 药通社
CDE最新指导原则!儿科药物研发,呼吸道合胞病毒感染药物临床试验
Preview
来源: 药通社
CDE最新指导原则!儿科药物研发,呼吸道合胞病毒感染药物临床试验
Preview
来源: 药通社
CDE最新指导原则!儿科药物研发,呼吸道合胞病毒感染药物临床试验
Preview
来源: 药通社
CDE最新指导原则!儿科药物研发,呼吸道合胞病毒感染药物临床试验
Preview
来源: 药通社
CDE最新指导原则!儿科药物研发,呼吸道合胞病毒感染药物临床试验
Preview
来源: 药通社
CDE最新指导原则!儿科药物研发,呼吸道合胞病毒感染药物临床试验
Preview
来源: 药通社
CDE最新指导原则!儿科药物研发,呼吸道合胞病毒感染药物临床试验
Preview
来源: 药通社
CDE最新指导原则!儿科药物研发,呼吸道合胞病毒感染药物临床试验
Preview
来源: 药通社
CDE最新指导原则!儿科药物研发,呼吸道合胞病毒感染药物临床试验
Preview
来源: 药通社
CDE最新指导原则!儿科药物研发,呼吸道合胞病毒感染药物临床试验
Preview
来源: 药通社
CDE最新指导原则!儿科药物研发,呼吸道合胞病毒感染药物临床试验
Preview
来源: 药通社
CDE最新指导原则!儿科药物研发,呼吸道合胞病毒感染药物临床试验
Preview
来源: 药通社
CDE最新指导原则!儿科药物研发,呼吸道合胞病毒感染药物临床试验
Preview
来源: 药通社
CDE最新指导原则!儿科药物研发,呼吸道合胞病毒感染药物临床试验
Preview
来源: 药通社
CDE最新指导原则!儿科药物研发,呼吸道合胞病毒感染药物临床试验
Preview
来源: 药通社
CDE最新指导原则!儿科药物研发,呼吸道合胞病毒感染药物临床试验
Preview
来源: 药通社
CDE最新指导原则!儿科药物研发,呼吸道合胞病毒感染药物临床试验
Preview
来源: 药通社
CDE最新指导原则!儿科药物研发,呼吸道合胞病毒感染药物临床试验
Preview
来源: 药通社
CDE最新指导原则!儿科药物研发,呼吸道合胞病毒感染药物临床试验
Preview
来源: 药通社
CDE最新指导原则!儿科药物研发,呼吸道合胞病毒感染药物临床试验
Preview
来源: 药通社
CDE最新指导原则!儿科药物研发,呼吸道合胞病毒感染药物临床试验
Preview
来源: 药通社
CDE最新指导原则!儿科药物研发,呼吸道合胞病毒感染药物临床试验
Preview
来源: 药通社
CDE最新指导原则!儿科药物研发,呼吸道合胞病毒感染药物临床试验
Preview
来源: 药通社
CDE最新指导原则!儿科药物研发,呼吸道合胞病毒感染药物临床试验
Preview
来源: 药通社
CDE最新指导原则!儿科药物研发,呼吸道合胞病毒感染药物临床试验
Preview
来源: 药通社
CDE最新指导原则!儿科药物研发,呼吸道合胞病毒感染药物临床试验
Preview
来源: 药通社
CDE最新指导原则!儿科药物研发,呼吸道合胞病毒感染药物临床试验
Preview
来源: 药通社
CDE最新指导原则!儿科药物研发,呼吸道合胞病毒感染药物临床试验
Preview
来源: 药通社
CDE最新指导原则!儿科药物研发,呼吸道合胞病毒感染药物临床试验
Preview
来源: 药通社
CDE最新指导原则!儿科药物研发,呼吸道合胞病毒感染药物临床试验
Preview
来源: 药通社
CDE最新指导原则!儿科药物研发,呼吸道合胞病毒感染药物临床试验
Preview
来源: 药通社
CDE最新指导原则!儿科药物研发,呼吸道合胞病毒感染药物临床试验
Preview
来源: 药通社
CDE最新指导原则!儿科药物研发,呼吸道合胞病毒感染药物临床试验
Preview
来源: 药通社
CDE最新指导原则!儿科药物研发,呼吸道合胞病毒感染药物临床试验
Preview
来源: 药通社
CDE最新指导原则!儿科药物研发,呼吸道合胞病毒感染药物临床试验
Preview
来源: 药通社
内容来源于网络,如有侵权,请联系删除。
机构
-
靶点
-
药物
-
Eureka LS:
全新生物医药AI Agent 覆盖科研全链路,让突破性发现快人一步
立即开始免费试用!
智慧芽新药情报库是智慧芽专为生命科学人士构建的基于AI的创新药情报平台,助您全方位提升您的研发与决策效率。
立即开始数据试用!
智慧芽新药库数据也通过智慧芽数据服务平台,以API或者数据包形式对外开放,助您更加充分利用智慧芽新药情报信息。