Science:重大进展!解析丙型肝炎病毒E1E2蛋白复合物的三维结构

2022-10-26
疫苗抗体
在一项新的研究中,研究人员在病毒学领域实现了一个重要目标:在高分辨率下绘制了丙型肝炎病毒(HCV)表面上的使得这种病毒能够进入宿主细胞的关键蛋白的结构。
在一项新的研究中,来自美国斯克里普斯研究所、荷兰阿姆斯特丹大学和英国南安普敦大学的研究人员在病毒学领域实现了一个重要目标:在高分辨率下绘制了丙型肝炎病毒(HCV)表面上的使得这种病毒能够进入宿主细胞的关键蛋白的结构。这一发现详细说明了这种病毒表面上的关键脆位点,如今可以利用疫苗高效靶向这些位点。相关研究结果发表在2022年10月21日的Science期刊上,论文标题为“Structure of the hepatitis C virus E1E2 glycoprotein complex”。
Science:重大进展!解析丙型肝炎病毒E1E2蛋白复合物的三维结构
Preview
来源: 生物谷
论文共同通讯作者、斯克里普斯研究所综合结构与计算生物学系教授Andrew Ward博士说,“这一长期寻求的HCV结构信息将以前的大量观察结果纳入了结构背景,为针对这一难以置信的目标进行合理的疫苗设计铺平了道路。”
这项新的研究是多年合作的产物,其中包括Ward实验室、Gabriel Lander博士(也是斯克里普斯研究所综合结构与计算生物学系教授)的实验室;阿姆斯特丹大学Rogier Sanders博士的实验室;以及南安普敦大学Max Crispin博士的实验室。
预计全球大约有6000万人---包括约200万美国人---遭受慢性HCV感染。这种病毒感染肝细胞,通常会在几十年的时间里形成一种“无声的”感染,直到肝损伤严重到足以引起症状。它是导致慢性肝病、肝移植和原发性肝癌的主要原因。
HCV的起源并不确定,但据认为它至少在几百年前出现,然后最终在全球范围内传播,特别是在20世纪后半叶通过输血传播。虽然该病毒在1989年被首次发现后大部分被从血库中清除,但它继续主要通过发达国家的静脉注射吸毒者之间的针头共享和发展中国家使用未经消毒的医疗器具而传播。主要的HCV抗病毒药物是有效的,但对于大规模的治疗来说过于昂贵。
一种有效的疫苗可以最终消除HCV这一公共卫生负担。然而,从来没有开发过这样的疫苗---主要是因为研究HCV的包膜蛋白复合物---由两种叫做E1和E2的病毒蛋白组成---异常困难。
论文共同第一作者、Ward实验室和Lander实验室的博士后研究员Lisa Eshun-Wilson博士说,“E1E2复合物非常脆弱---它就像一袋湿的意大利面条,总是在改变形状---这就是为什么在高分辨率下对它进行成像非常有挑战性。”
Science:重大进展!解析丙型肝炎病毒E1E2蛋白复合物的三维结构
Preview
来源: 生物谷
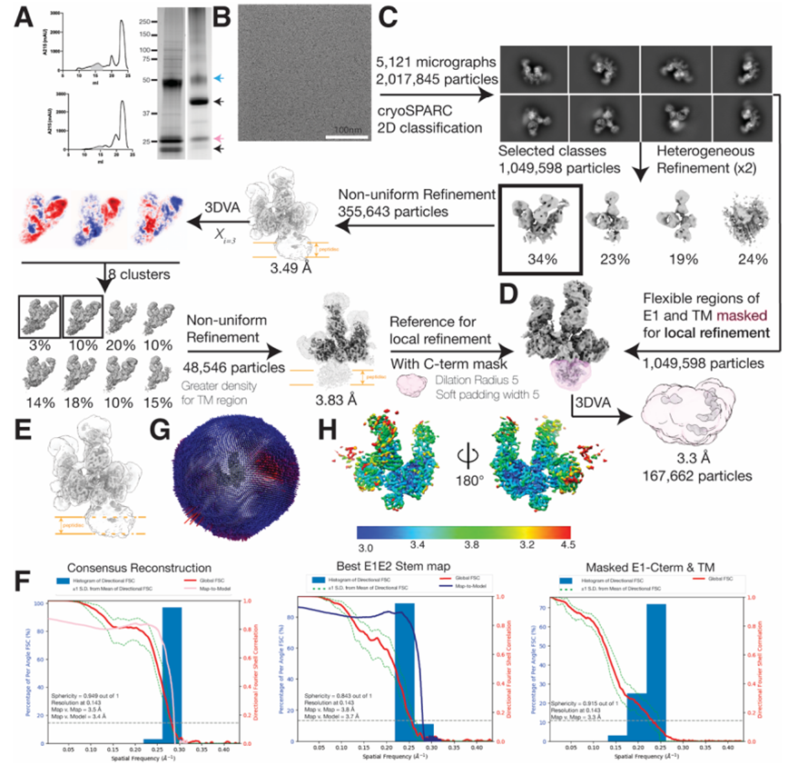
全长HCV包膜糖蛋白E1E2异源二聚体与广泛中和抗体AT1209、IGH505和AR4A结合在一起时的低温电镜处理流程。图片来自Science, 2022, doi:10.1126/science.abn9884。
在这项新的研究中,这些作者发现他们可以组合使用三种广泛中和抗HCV抗体来稳定E1E2复合物的天然构象。广义中和抗体是那些能够防止广泛的病毒毒株的抗体,通过与病毒表面上相对无变化的位点结合来中断病毒生命周期。
这些作者使用低温电子镜对用抗体稳定的E1E2蛋白复合物进行了成像。在先进的图像分析软件的帮助下,他们能够构建出E1E2复合物的结构图,其清晰度和广度是前所未有的---接近原子尺度的分辨率。
这种结构图揭示的细节包括大部分的E1和E2蛋白结构,包括关键的E1/E2界面,以及三个抗体结合点。这些结构数据还阐明了位于E1E2顶部的一系列与糖有关的“聚糖”分子。病毒经常使用聚糖来保护自己不受受感染宿主的免疫系统的影响,但在这项新的研究中,这些结构数据显示HCV的聚糖显然有另一个关键作用:帮助将脆弱的E1E2复合物固定在一起。
掌握E1E2复合物的这些细节将有助于科学家们合理地设计一种有力地激发广泛中和抗体来阻止HCV感染的疫苗。
论文共同第一作者、Ward实验室博士后研究员Alba Torrents de la Peña博士说,“这些结构数据还应当让我们发现这些抗体中和HCV的机制。”(生物谷 Bioon.com)
参考资料:
Alba Torrents de la Peña et al. Structure of the hepatitis C virus E1E2 glycoprotein complex. Science, 2022, doi:10.1126/science.abn9884.
更多内容,请访问原始网站
文中所述内容并不反映新药情报库及其所属公司任何意见及观点,如有版权侵扰或错误之处,请及时联系我们,我们会在24小时内配合处理。
靶点
药物
-
生物医药百科问答
全新生物医药AI Agent 覆盖科研全链路,让突破性发现快人一步
立即开始免费试用!
智慧芽新药情报库是智慧芽专为生命科学人士构建的基于AI的创新药情报平台,助您全方位提升您的研发与决策效率。
立即开始数据试用!
智慧芽新药库数据也通过智慧芽数据服务平台,以API或者数据包形式对外开放,助您更加充分利用智慧芽新药情报信息。