专访中山大学彭晖|发现腹膜纤维化产生新机制,设计AAV1基因疗法成功治疗小鼠模型

2023-07-25
基因疗法
近日,中山大学附属第三医院彭晖教授团队通过对腹膜的单细胞转录组分析和细胞外囊泡的蛋白质组学分析,发现了导致腹膜纤维化的全新作用机制,为开发腹膜纤维化治疗策略提供了新思路。目前,这项研究已经以“Extr
据 The Lancet 公布的一份数据显示,中国慢性肾脏病患病人数达 1.3 亿,平均约每 10 人中就有一例慢性肾病患者;另据美国肾病学会、国际肾病协会等的统计数据显示,目前全球有超 8.5 亿人患有肾病,其中,终末期肾病患者超 380 万人。
腹膜透析是终末期肾病患者常用的肾脏替代疗法之一,然而,长期的腹膜透析容易导致患者的腹膜发生进展性的病理变化,如腹膜纤维化。长期以来,腹膜纤维化是腹膜透析领域的一大痛点,腹膜纤维化引发的腹膜功能丧失和超滤功能衰竭限制了腹膜透析的应用,临床亟待开发针对腹膜纤维化的治疗方法。
近日,中山大学附属第三医院彭晖教授团队通过对腹膜的单细胞转录组分析和细胞外囊泡的蛋白质组学分析,发现了导致腹膜纤维化的全新作用机制,为开发腹膜纤维化治疗策略提供了新思路。目前,这项研究已经以“Extracellular vesicle-packaged ILK from mesothelial cells promotes fibroblast activation in peritoneal fibrosis”为题发表在 Journal of extracellular vesicles 上。
专访中山大学彭晖|发现腹膜纤维化产生新机制,设计AAV1基因疗法成功治疗小鼠模型
Preview
来源: 生物谷
(来源:Journal of extracellular vesicles)
彭晖博士毕业于中山大学,随后赴美国西北大学 Feinberg 医学院从事博士后研究,曾在美国贝勒医学院 Selzman 肾脏研究所做访问学者。现在,彭晖是中山大学附属第三医院肾内科主任医师、大内科主任、博士生导师,兼任中山大学临床医学部内科学系副主任,她和团队的研究方向主要围绕腹膜透析,以及急慢性肾脏病和并发症的发病机制。
截至目前,她已主持 6 项国家自然科学基金和 10 余项省市基金,曾获“广东特支计划”科技创新领军人才、广东省杰出医学青年人才等称号,以第一作者/通讯作者在 Sci Transl Med、Nat Commun、J Am Soc Nephrol、J Extracell Vesicles、J Cachexia Sarcopenia Muscle 等期刊发表 SCI 论文 50 余篇。
专访中山大学彭晖|发现腹膜纤维化产生新机制,设计AAV1基因疗法成功治疗小鼠模型
Preview
来源: 生物谷
▲图|中山大学附属第三医院彭晖教授(来源:受访者)
发现腹膜纤维化潜在分子靶点并设计基因疗法成功治疗小鼠
“长期的腹膜透析容易导致腹膜纤维化,进而引起患者超滤功能障碍,甚至逐渐进展为超滤衰竭,为此,我们想探讨腹膜透析相关腹膜纤维化发生发展的机制,以找寻相关的治疗靶点。”彭晖介绍道。
细胞外囊泡(Extracellular Vesicles,EVs)是一种由细胞释放到细胞外基质的膜性小囊泡,广泛存在于各种体液和细胞上清液中,携带重要的信号分子,可参与细胞通讯、细胞迁移、血管新生以及肿瘤细胞生长等多种过程。
既往研究已经证实,腹膜细胞间的交流能够调控腹膜纤维化的发生。“作为细胞间交流的通讯介质,细胞外囊泡是当今的研究热点,其可以通过传递 DNA、RNA、蛋白质、脂质等生物活性分子调节靶细胞的生物学行为。所以,我们聚焦于细胞外囊泡在腹膜纤维化中的作用开展此次研究工作。”她说道。
“通过对细胞外囊泡蛋白质组学和单细胞转录组的综合分析,我们发现,腹膜间皮细胞是腹透流出液来源细胞外囊泡的主要来源细胞,相较于单个免疫细胞,单个间皮细胞等基质细胞能够释放更多的细胞外囊泡。”她指出。
专访中山大学彭晖|发现腹膜纤维化产生新机制,设计AAV1基因疗法成功治疗小鼠模型
Preview
来源: 生物谷
▲图|阻断细胞外囊泡分泌可减弱腹透诱导的腹膜纤维化(来源:Journal of extracellular vesicles)
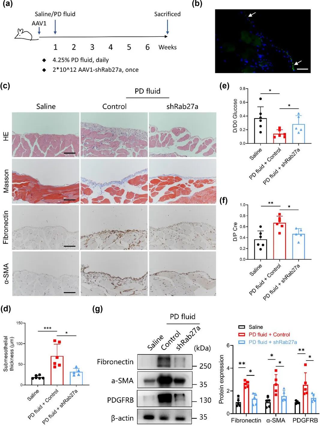
动物试验表明,TGF-β1 模拟间皮细胞损伤状态下释放的细胞外囊泡,可以促进成纤维细胞活化和小鼠腹膜纤维形成和胶原沉积。“而通过 GW4869 抑制剂或 Rab27a 基因敲除阻断细胞外囊泡分泌,能够明显抑制腹透诱导的成纤维细胞活化、腹膜胶原沉积以及腹膜功能失调。”彭晖说道。
随后,他们通过进一步研究发现,损伤的间皮细胞可以产生高水平的 ILK 蛋白,将其传递给成纤维细胞,并通过 p38 MAPK 信号通路激活成纤维细胞。
“我们的这些发现在腹膜透析患者的临床样本上也得到了验证。”彭晖说道,“长期腹透患者纤维化腹膜中 ILK 蛋白表达上调,腹透流出液中 ILK 阳性细胞外囊泡的比例与腹膜功能障碍及腹膜损害程度相关。”她补充说。
总的来说,这项研究揭示了腹膜纤维化的病理机制:在长期腹膜透析的刺激下,腹膜间皮细胞通过分泌包裹着高水平 ILK 蛋白的细胞外囊泡,靶向并激活成纤维细胞,进而导致腹膜纤维化,因此 ILK 蛋白和细胞外囊泡可作为腹膜功能的生物标志物和治疗腹膜纤维化的潜在靶点。
专访中山大学彭晖|发现腹膜纤维化产生新机制,设计AAV1基因疗法成功治疗小鼠模型
Preview
来源: 生物谷
▲图|受损腹膜间皮细胞激活成纤维细胞机制示意(来源:Journal of extracellular vesicles)
“这是一种全新的基于细胞间‘crosstalk’导致腹膜纤维化的发病机制。”彭晖指出,“同时,这项研究采用腺相关病毒 AAV1 靶向 ILKRab27a 的基因疗法成功治疗了小鼠的腹膜纤维化,为临床上腹膜纤维化的分子靶向治疗提供了新的靶点,具有重要的临床转化意义。”
采用 AVV1 载体基因治疗腹膜纤维化未来有重要临床转化价值
谈及下一步的研究动向,彭晖表示,“在这项研究中,我们通过细胞外囊泡蛋白组学和其他组学手段证实了细胞外囊泡 ILK 蛋白的关键作用。然而,细胞外囊泡还可以包裹 DNA、RNA、脂质等活性分子。接下来,我们将对间皮细胞来源的细胞外囊泡进行 RNA、DNA、脂质的测序,并进一步探讨它们的功能。”她说道,“此外,腹膜组织来源的细胞外囊泡更能代表组织微环境的变化情况,所以我们还将对腹透刺激下人腹膜组织来源的细胞外囊泡的特征变化进行深入探索。”
在这项研究中,他们开发的这种基于腺相关病毒 AAV1 载体的靶向 ILKRab27a 分子的治疗策略能够有效缓解小鼠的腹膜功能障碍腹膜纤维化。对于临床转化,在彭晖看来,“虽然 AAV1 对腹膜有较高的亲和力,也是目前毒性最小、最有希望应用于临床的病毒载体,在未来推进到临床应用之前,这种治疗策略的安全性和有效性还需要进一步进行人体试验验证。”
“此次的研究主要是在临床前模型中验证了间皮细胞外囊泡 ILK 蛋白的功能,未来可以开展小规模 Ⅰ/Ⅱ 期临床试验以验证分子靶向细胞外囊泡或 ILK 蛋白治疗腹膜纤维化的安全性和有效性。”她补充道。
专访中山大学彭晖|发现腹膜纤维化产生新机制,设计AAV1基因疗法成功治疗小鼠模型
Preview
来源: 生物谷
▲图|彭晖教授团队(来源:受访者)
长期以来,腹膜纤维化的发生机制和防治是腹膜透析领域的研究热点和难点。彭晖教授从事临床工作 20 余年,她带领团队围绕腹膜透析、急慢性肾脏病及其并发症的发病机制与防治开展研究,取得了一些突破性的成果和发现。
早在 2017 年,彭晖团队联合贝勒医学院胡兆永教授团队率先报道了骨骼肌通过分泌肌肉因子远程调控肾脏代谢重编程的机制,揭示了肌肉-肾脏之间全新的器官远程调控模式,从代谢调控的角度为肾脏的急性损伤和慢性纤维化的防治提供了新的理论依据和潜在策略。目前,这项研究成果已经发表在 Nature Communications 上,并在 2018 年国际肾脏病会议中被评为肾脏病营养代谢领域的重要进展。
专访中山大学彭晖|发现腹膜纤维化产生新机制,设计AAV1基因疗法成功治疗小鼠模型
Preview
来源: 生物谷
(来源:Nature Communications)
“5 年前,我们从临床样本出发,通过单细胞转录组测序、代谢组学等多组学方法,发现腹膜透析患者的腹膜间皮细胞中异常增高的糖酵解可能介导间皮-间充质细胞转分化(MMT),促进腹膜纤维化。”她介绍说。
“我们基于腹膜纤维化小鼠模型,采用代谢组学结合实时细胞呼吸功能测试,在体内及体外实验进行了验证。随后,通过 microRNA 微阵列技术发现了 3 个与糖酵解和纤维化相关的 miRNA (miR21a、miR26a和miR200a)。最后,以 AAV1 搭载这 3 个 microRNA 抑制糖酵解通路,在小鼠模型中证实可减轻腹膜组织的纤维化。”她说道。
专访中山大学彭晖|发现腹膜纤维化产生新机制,设计AAV1基因疗法成功治疗小鼠模型
Preview
来源: 生物谷
(来源:Science Translational Medicine)
据介绍,在这项研究中,彭晖团队建立了首个腹膜透析患者腹透流出液单细胞测序的转录组数据库(GSE130888),为腹透相关性腹膜纤维化提出了全新的发病机制和潜在的防治靶点,并率先在动物模型中采用 AAV1 搭载多个 microRNA 的基因疗法成功治疗腹膜纤维化,该疗法高效、低毒,为基因治疗腹膜纤维化提供了理论基础和实验证据,具有较高临床转化潜力。这项研究发表在 Science Translational Medicine 上。值得一提的是,该研究成果是腹膜透析相关腹膜纤维化机制研究领域近 10 年来的重大进展之一,获得了 2019 年度 Faculty of 1000 特评。
更多内容,请访问原始网站
文中所述内容并不反映新药情报库及其所属公司任何意见及观点,如有版权侵扰或错误之处,请及时联系我们,我们会在24小时内配合处理。
药物
-
生物医药百科问答
全新生物医药AI Agent 覆盖科研全链路,让突破性发现快人一步
立即开始免费试用!
智慧芽新药情报库是智慧芽专为生命科学人士构建的基于AI的创新药情报平台,助您全方位提升您的研发与决策效率。
立即开始数据试用!
智慧芽新药库数据也通过智慧芽数据服务平台,以API或者数据包形式对外开放,助您更加充分利用智慧芽新药情报信息。