一文读懂 | GPCR抗体开发的前景和挑战

2024-03-12
·
透视
信使RNA细胞疗法
导读:G 蛋白偶联受体(GPCR, G protein-coupled receptor)是细胞表面的膜蛋白家族,在人体及多种动物体内广泛存在。GPCR 参与多种疾病的发生机制,如癌症神经疾病代谢疾病免疫疾病炎症等。因此,GPCR是药物开发的重要靶点。然而,由于跨膜蛋白自身的特性,GPCR靶向药物(尤其是抗体)开发的最大挑战在于抗原的可及性,在体外很难获得具有生物活性的全长GPCR蛋白。
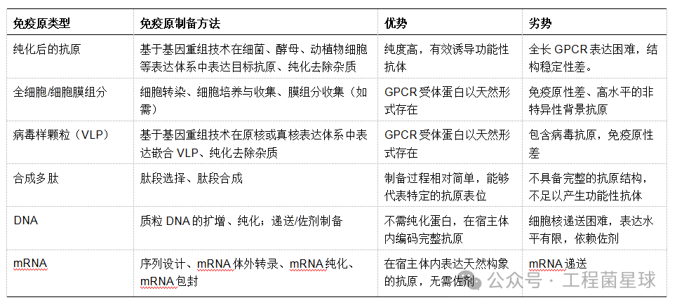
今天的文章,菌菌总结了GPCR抗体开发的潜力和难点,包括GPCR抗体的应用前景、早期开发流程与面临的技术挑战。我们还汇总了当前的GPCR免疫原类型及优劣势,包括表达目标抗原的全细胞或细胞膜、VLP嵌合抗原、纯化后的抗原、DNA、以及最新技术驱动下的mRNA免疫原。

一、GPCR简介

GPCR是最大的蛋白质超家族之一,由800多个家族成员组成。这类受体的结构特点是具有七个跨膜结构域。GPCR激动剂能够诱导其构象变化,激活其与下游信号蛋白(以异三聚体G蛋白为主)的结合。GPCR家族蛋白作用于多种细胞通路。据早期文献报道,约40%的上市药物通过GPCR介导其效应。
GPCR的化学特性、结构、信号和药理学有助于靶向药物的开发。2012年的诺贝尔化学奖授予了Brian Kobilka和Robert Lefkowitz,以表彰他们关于“G蛋白偶联受体功能方面的重要发现”。
一文读懂 | GPCR抗体开发的前景和挑战
Preview
来源: 生物制品圈
根据既往报道,超过200个GPCR靶点在临床前或临床研究中显示出特异性抗体开发的可行性,涵盖多疾病领域,如肿瘤、代谢疾病、炎症、呼吸道疾病感染性疾病等。目前,FDA已批准3种靶向GPCR或GPCR相关配体的单克隆抗体用于非肿瘤适应症,分别为莫格利珠单抗mogamulizumab, C-C 趋化因子受体4(CCR4))、erenumab抗降钙素基因相关肽(CGRP)1型受体)eptinezumabCGRP)。
一文读懂 | GPCR抗体开发的前景和挑战
Preview
来源: 生物制品圈

二、GPCR抗体的早期开发流程

抗体类药物的早期开发流程一般为抗原选择、抗原制备、动物免疫、抗体筛选和测序,以获得特异性抗体序列,随后进行抗体改造、体外试验、动物试验和临床试验验证。
一文读懂 | GPCR抗体开发的前景和挑战
Preview
来源: 生物制品圈
2.1 GPCR抗原的选择和制备
抗原发挥免疫原的作用,刺激宿主动物产生特异性抗体,随后通过一定的筛选手段进行鉴别。抗原的选择和制备是抗体开发的重要环节。
目前,GPCR常用的免疫原种类包括:纯化的抗原、全细胞、细胞膜组分、病毒样颗粒(VLP)、合成多肽、DNA和mRNA。GPCR抗原的制备是一大技术难题,不同种类抗原的制备方式、免疫原性和特异性存在很大差异。
一文读懂 | GPCR抗体开发的前景和挑战
Preview
来源: 生物制品圈
2.2 动物免疫与GPCR抗体筛选
目标抗原制备完成后,下一步是进行动物免疫。常规单克隆抗体通常选择鼠、兔、羊等作为宿主动物进行抗原免疫;而纳米抗体(也称单域抗体)、重链抗体的筛选以羊驼或鲨鱼为代表。动物免疫的其他关键点包括宿主动物的年龄、抗原用量、注射方式和部位等。
随着传统单克隆抗体、双特异性抗体、抗体偶联药物、纳米抗体的发展,抗体筛选技术也趋于成熟,包括杂交瘤技术、B细胞筛选技术、噬菌体展示技术、酵母展示技术等。我们可以通过以上方法得到抗体序列,包括可变区域的互补决定区(CDR)。
一文读懂 | GPCR抗体开发的前景和挑战
Preview
来源: 生物制品圈

三、GPCR抗体开发的挑战

GPCR抗体的开发同样面临技术上的挑战,主要在于GPCR特异性抗原或抗原表位的可及性,及其与GPCR生物学的相关性。
当前虽存在多种类型的抗原用于抗体的筛选,然而或多或少存在缺陷与不足。全细胞抗原、膜组分和VLP存在其他背景抗原的干扰,免疫原性和特异性差;纯化抗原较难制备;多肽类抗原完整性差;DNA抗原细胞核内递送困难、抗原表达水平低且依赖佐剂。
依托mRNA这一近年趋向成熟的技术平台(核苷酸修饰和递送技术等不断优化),能够在目标宿主内表达天然有活性的GPCR蛋白。mRNA作为免疫原的独特优势,有望在GPCR抗体筛选中发挥有效作用,加速GPCR抗体成药的研发进程。
参考文献
[1] Hutchings CJ, Koglin M, Olson WC, Marshall FH. Opportunities for therapeutic antibodies directed at G-protein-coupled receptors. Nat Rev Drug Discov. 2017 Sep;16(9):787-810. doi: 10.1038/nrd.2017.91.
[2] Gulezian E, Crivello C, Bednenko J, Zafra C, Zhang Y, Colussi P, Hussain S. Membrane protein production and formulation for drug discovery. Trends Pharmacol Sci. 2021 Aug;42(8):657-674. doi: 10.1016/j.tips.2021.05.006.
[3] Hutchings CJ. A review of antibody-based therapeutics targeting G protein-coupled receptors: an update. Expert Opin Biol Ther. 2020 Aug;20(8):925-935. doi: 10.1080/14712598.2020.1745770.[4] High P, Carmon KS. G protein-coupled receptor-targeting antibody-drug conjugates: Current status and future directions. Cancer Lett. 2023 Jun 28;564:216191. doi: 10.1016/j.canlet.2023.216191.
内容来源于网络,如有侵权,请联系删除。
机构
-
靶点
生物医药百科问答
全新生物医药AI Agent 覆盖科研全链路,让突破性发现快人一步
立即开始免费试用!
智慧芽新药情报库是智慧芽专为生命科学人士构建的基于AI的创新药情报平台,助您全方位提升您的研发与决策效率。
立即开始数据试用!
智慧芽新药库数据也通过智慧芽数据服务平台,以API或者数据包形式对外开放,助您更加充分利用智慧芽新药情报信息。