《细胞·代谢》:科学家揭示瘤内T细胞囤油不耗油、变身守油奴的机制!

2024-03-22
细胞疗法免疫疗法
这项研究填补了实体瘤浸润T细胞无法产生足够能量的知识空白,并首次提出ACC是阻碍T细胞在营养应激条件下持续发挥功能的分子开关。
近日,一篇发表在《细胞代谢》期刊上的论文揭示[1],深陷肿瘤当中的T细胞产不出能量,是因为自身的代谢“开关”被肿瘤改动,用于产能的脂肪囤成“肥肉”了!
美国北卡罗来纳大学教堂山分校的Jessica E. Thaxton团队发现,肿瘤微环境中的代谢应激会导致T细胞中的乙酰辅酶A羧化酶(ACC)活性升高,这促使T细胞倾向于储存而非分解脂质,脂滴在T细胞中积累,脂肪酸氧化产生能量的代谢途径被抑制,阻碍了T细胞的有效功能。
使用ACC抑制剂可以挽救T细胞的代谢,使其对脂肪的处理偏好于用来脂肪酸氧化而不是脂质储存,并增强T细胞的抗肿瘤效应、改善T细胞线粒体结构。
这项研究填补了实体瘤浸润T细胞无法产生足够能量的知识空白,并首次提出ACC是阻碍T细胞在营养应激条件下持续发挥功能的分子开关。
《细胞·代谢》:科学家揭示瘤内T细胞囤油不耗油、变身守油奴的机制!
Preview
来源: 生物谷
论文首页截图
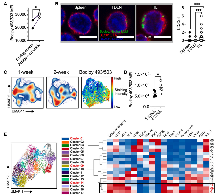
在这项研究中,Jessica E. Thaxton团队利用纤维肉瘤小鼠模型(MCA-205)、结直肠癌小鼠模型(MC-38)和黑色素瘤小鼠模型(B16)发现,相对于脾脏或淋巴结来源的CD8+T细胞,肿瘤浸润CD8+T细胞中与脂质代谢紊乱相关的基因富集,脂质积累增加大约1.5倍,大多数类别的脂质丰度都有提高。使用共聚焦显微镜可观察到,肿瘤浸润CD8+T细胞积累有相对更多的脂滴。
随后的一系列结果表明,进入实体瘤肿瘤微环境是T细胞脂质积累的驱动因素。由于快速增殖的需求,肿瘤细胞大量消耗抢夺微环境中的葡萄糖、氧气等各种生存资源,这些压力、应激诱导了肿瘤浸润T细胞中脂滴的积累。
更重要的是,他们发现,随着肿瘤发展,脂滴积累增加,脂滴浓度升高与肿瘤浸润CD8+T细胞功能障碍标志物PD-1Tim-3TOXCTLA-4LAG-3的表达上调相关。
这些结果表明,肿瘤浸润CD8+T细胞中异常的脂质积累与起功能受损相关。
《细胞·代谢》:科学家揭示瘤内T细胞囤油不耗油、变身守油奴的机制!
Preview
来源: 生物谷
肿瘤微环境驱动T细胞脂滴形成,且脂滴形成与T细胞功能受损相关
ACC是参与脂肪酸生物合成过程的关键代谢酶。ACC活性会导致脂肪酸合成增加,同时间接阻止线粒体将其利用进行脂肪酸氧化(FAO)来产生ATP。ACC可以说是细胞中的代谢开关,调节着脂质储存与脂质分解以获取能量之间的平衡,“如果ACC被‘打开’,细胞通常会储存脂质;如果 ACC‘关闭’,细胞则倾向于使用线粒体中的脂质来制造ATP,”Thaxton说[2]。
肿瘤正是借着ACC给T细胞养起了膘。
研究者们发现,CD8+T细胞在肿瘤微环境下被诱导ACC过度表达,这导致脂滴积累并限制脂肪酸水解,而脂肪酸水解是细胞在肿瘤微环境这样的营养限制条件下的重要能量产生途径。
使用ACC抑制剂(ND-646)限制T细胞中ACC的活性,会显著改变T细胞代谢特征,导致T细胞的脂质合成减少、脂滴减少,促进T细胞将脂肪酸用于氧化分解并产生更多ATP。
《细胞·代谢》:科学家揭示瘤内T细胞囤油不耗油、变身守油奴的机制!
Preview
来源: 生物谷
ACC抑制剂对T细胞代谢大改造
从功能上来看,ACC抑制剂处理后,CD8+T细胞表型重塑,被激活并扩增,与T细胞记忆性状相关的基因集富集而耗竭特征减弱,CD62L、TCF-1、BCL-2等干性生物标记物上调。此外,T细胞的线粒体结构得到改善,线粒体数量更多、体积更大,线粒体嵴以及线粒体与内质网接触点的数量也更多。
将经过ACC抑制剂一番打造的T细胞输注给黑色素瘤小鼠,可以观察到小鼠T细胞在肿瘤微环境中持续发挥抗肿瘤功能,输注第七天时,肿瘤微环境中具有活性的CD8+T细胞占比相较于对照组增加3倍,干性相关的转录因子表达上调;与对照组相比,小鼠肿瘤进展得到更有效控制。
不仅如此,研究者们获取7名健康捐献者的外周T细胞进行评估和体外培养发现,ACC抑制剂处理可以促进记忆T细胞的形成。
《细胞·代谢》:科学家揭示瘤内T细胞囤油不耗油、变身守油奴的机制!
Preview
来源: 生物谷
ACC抑制剂增加T细胞抗肿瘤功能和干性表型
也就是说,ACC抑制剂能够改善了T细胞在肿瘤微环境中的代谢状态和抗肿瘤功能,这项研究成果可能有助于增强CAR-T细胞疗法,从患者体内取出T细胞经体外修饰和ACC抑制剂处理后,重新输注患者体内以对抗癌症
对于研究结果,Jessica E. Thaxton猜想,T细胞可能是需要脂质的“微妙平衡”才能在实体瘤中持续存在,不仅得有足够的脂质以提供能量来对抗癌细胞,还要控制脂质的积累,以避免过多的脂质储存对其功能产生负面影响。
未来的工作中,Jessica E. Thaxton团队将进一步尝试CAR-T细胞疗法以外的应用,即能否绕开取出T细胞再输注这一过程,直接在患者肿瘤翻转T细胞的ACC代谢开关。但是在这之前,还得确定调节ACC开关对其它免疫细胞有何影响。
参考文献:
[1] Hunt, E. G., Hurst, K. E., Riesenberg, B. P., Kennedy, A. S., Gandy, E. J., Andrews, A. M., Del Mar Alicea Pauneto, C., Ball, L. E., Wallace, E. D., Gao, P., Meier, J., Serody, J. J., Coleman, M. F., & Thaxton, J. E. (2024). Acetyl-CoA carboxylase obstructs CD8+ T cell lipid utilization in the tumor microenvironment. Cell metabolism, S1550-4131(24)00055-X. Advance online publication. https://doi.org/10.1016/j.cmet.2024.02.009
[2]https://news.unchealthcare.org/2024/03/researchers-gain-insight-into-why-t-cells-lose-energy-in-solid-tumors/
更多内容,请访问原始网站
文中所述内容并不反映新药情报库及其所属公司任何意见及观点,如有版权侵扰或错误之处,请及时联系我们,我们会在24小时内配合处理。
机构
-
靶点
药物
-
生物医药百科问答
全新生物医药AI Agent 覆盖科研全链路,让突破性发现快人一步
立即开始免费试用!
智慧芽新药情报库是智慧芽专为生命科学人士构建的基于AI的创新药情报平台,助您全方位提升您的研发与决策效率。
立即开始数据试用!
智慧芽新药库数据也通过智慧芽数据服务平台,以API或者数据包形式对外开放,助您更加充分利用智慧芽新药情报信息。