选择性PARP‑1抑制剂的设计和抗肿瘤研究

2024-05-28
·
透视
临床结果临床终止临床1期
2024年5月22日,山东大学史大永教授团队合作在JMC上发表了题为“Design of Selective PARP‑1 Inhibitors and Antitumor Studies”的文章,通过对PARP-1PARP-2的序列比较,确定了一个可能的选择位点(S位点)。针对这个S位点,作者研究发现了化合物I16,其对PARP-1酶的抑制活性最高(IC50 = 12.38±1.33 nM)。
选择性PARP‑1抑制剂的设计和抗肿瘤研究
Preview
来源: 精准药物
多聚(ADP-核糖)聚合酶(PARPs)参与多种细胞过程,如DNA损伤修复、转录调控和细胞死亡信号传导。许多PARP-1抑制剂已被开发出来,其中6种已被批准用于抗癌治疗(A1-A6,图1),这些已上市的PARP-1抑制剂作为增敏剂或对同源重组缺陷癌症患者具有出色的临床疗效。然而,血液学和其他毒性限制了这些药物的临床应用,可能是由于PARP-2的伴随抑制,因为PARP1/2双敲除在胚胎中是致命的。PARP-2在维持机体血液功能中起着重要作用,PARP-2的抑制或缺乏会导致严重的血液毒性。此外,PARP-1基因缺失足以诱导BRCA1 /2缺陷肿瘤的死亡。因此,设计高选择性PARP-1抑制剂不仅满足肿瘤治疗的需要,而且有助于减少抑制PARP2引起的毒副作用。在过去的十年中,少量选择性PARP-1抑制剂已逐渐被发现(B1−B6)。AZD5305 (B6)及其衍生物AZD9574正在临床研究中,但目前还没有选择性PARP-1抑制剂上市。
作者团队之前发现了一种溴酚-硫氨基甲酸酯混合物作为PARP-1抑制剂,在体外和体内都显示出抗肿瘤活性(B4,图1)。在这里,作者通过PARP-1和PARP-2的结构比较确定了一个可能的选择性区域。针对这一选择性位点,进行了选择性和活性优化,合成了6个系列的B4衍生物。在140个合成的化合物中,化合物I16具有最高的PARP-1活性(IC50 = 12.38 ± 1.33 nM)和选择性(155.74倍),并对其体内抗肿瘤活性进行了鉴定。结合到选择位点的新化合物可以通过影响特定的氨基酸残基来提供高度的选择性。
选择性PARP‑1抑制剂的设计和抗肿瘤研究
Preview
来源: 精准药物
PARP-1/2结合底物NAD+的催化结构域通常分为三个亚区:烟酰胺结合位点(NI位点)、腺嘌呤核糖结合位点(AD位点)和磷酸盐结合位点(PH位点)。通过对催化结构域附近氨基酸残基的比较分析,作者发现PARP-1上的755(ADSVQAKVEMLDN)767氨基酸序列与PARP-2上的324(QKELSEKIQLLEA)336氨基酸序列存在较大差异。这些残基位于α-5螺旋上,在PARP-1中(浅蓝色)比在PARP-2中(绿色,图2A)离供体环(D-loop)稍远。而且,PARP-1中的大部分关键氨基酸残基(Ala755、Gln759、Val762、Glu763、Asp766)比PARP-2中的Gln324、Ser328、Ile331、Gln332、Glu335)要小。α-5螺旋的取向略有不同,加上几个不同残基的存在,构建了一个可能的选择位点(S位点),一个内部疏水、边缘亲水的浅口袋。PARP-1中S位点更大、更疏水的环境可能为开发具有独特结合特性的选择性PARP-1抑制剂提供了机会。
取代苯基、苯甲酰和苯磺酰基被选择占据S位点(图2B, C)。这些庞大的疏水取代苯基被PARP-1的疏水S位点所容纳,同时与PARP-2产生空间冲突。酰基和磺酰基作为常见的氢键受体,可以与由众多亲水性基团组成的口袋边缘形成氢键。选择溴酚环的4位作为取代位,设计具有合适取向的PARP-1抑制剂。除了先导化合物B4的硫代氨基脲药效团外,还选择了已上市药物尼拉帕利(A3)的吲唑羧酰胺药效结构作为占据 NI 位点的另一个烟酰胺分子。设计了6个系列的PARP-1抑制剂(D-I)用于后续的合成和抗癌活性研究。
选择性PARP‑1抑制剂的设计和抗肿瘤研究
Preview
来源: 精准药物
首次合成了三个系列的溴酚-硫代氨基脲衍生物(D-F),并用化学发光法研究了它们对PARP-1/2的抑制活性。其中只有四种化合物(D4, D11, E11和F21)在100 nM浓度下对PARP-1表现出抑制活性(>40%)(表1)。
硫代氨基脲基团被市售药物尼拉帕尼(A3)的茚唑甲酰胺部分取代,合成了三个系列的吲哚唑羧酰胺衍生物(G-I)。如表2所示,在100 nM浓度下,通过取代茚唑甲酰胺部分得到20个具有高抑制活性(>40%)的衍生物,其中,H19、I15、I16和I19对PARP-1表现出良好的抑制活性(表3)。与先导化合物B4相比,优化后的I16的抑制活性和选择性分别提高了3倍和4倍以上。
结构-活性关系(SAR)分析发现,分别在R1和R2处含H和Br的化合物对PARP-1具有较高的抑制活性。设计为占据S位的亲水边缘,酰基和磺基取代基与氢键受体比亚甲基稍好。占据S位点浅口袋的首选R3取代基是小而短的疏水性基团。合适的取代苯基对PARP-1的抑制活性和对PARP-2的选择性更强。此外,灵活的疏水性基团,如I15的丙基,也可能被很好地容纳而没有空间冲突。
选择性PARP‑1抑制剂的设计和抗肿瘤研究
Preview
来源: 精准药物
I16占用PARP-1的S位点。基于BIOVIA Discovery Studio工具的分子对接研究表明,化合物I16与PARP-1的NI位点和S位点结合。茚唑-羧酰胺部分与残基Gly863和Trp861形成氢键,并与Tyr907形成π−π堆叠相互作用,提供稳定的锚点(图3A,B)。连接体磺酰基酯部分与残基Tyr907和Glu763形成氢键。末端的邻甲基苯基占据了S位点的疏水浅口袋,进一步稳定了I16与PARP-1的结合。I16的吲哚-羧酰胺部分也通过与PARP-1相同的结合方式结合PARP-2的NI位点(图3C,D)
选择性PARP‑1抑制剂的设计和抗肿瘤研究
Preview
来源: 精准药物
为了进一步验证化合物I16与PARP-1蛋白的结合是否是I16占据PARP-1蛋白S位点的结果,将PARP-1蛋白S位点的一些关键氨基酸突变。结果表明,化合物I16与PARP-1具有较强的结合亲和力,三个氨基酸突变使I16与PARP1的结合略有降低(图3E、F)。
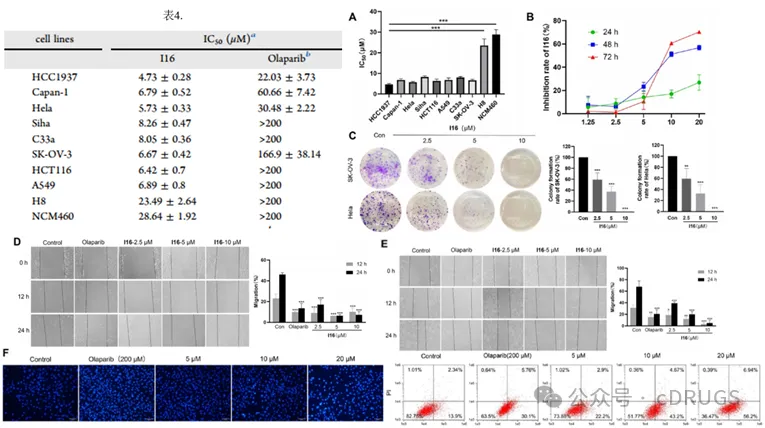
选择抑制活性和选择性最高的化合物I16,进一步表征其对多种人类癌细胞的抑制活性。实验结果显示,I16对多种肿瘤细胞系的增殖均有相似的抑制作用(表4),I16抑制SK-OV-3细胞的增殖、生长和迁移,诱导SK-OV-3细胞凋亡(图4)。
选择性PARP‑1抑制剂的设计和抗肿瘤研究
Preview
来源: 精准药物
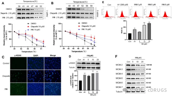
细胞热移法(CETSA)检测I16与细胞中的PARP-1/2相互作用,结果显示I16处理的细胞中PARP-1的热稳定性增强程度高于PARP-2,这表明I16与PARP-1的结合比与PARP-2的结合更强(图5A、B)。
选择性PARP‑1抑制剂的设计和抗肿瘤研究
Preview
来源: 精准药物
如图5C和D所示,SK-OV-3细胞经I16处理后,γ-H2AX荧光聚集位点和表达水平升高。这些结果表明I16可以通过抑制PARP-1引起DNA双链断裂。此外I16可诱导细胞毒性ROS的产生(图5E),影响SK-OV-3细胞中MCM2−7的表达和DNA复制(图5F)所示。
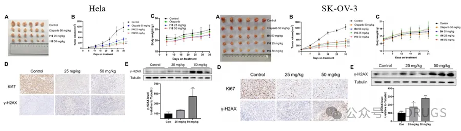
口服I16 (25 mg/kg)对Hela和SK-OV-3肿瘤细胞异种移植模型均有较高的抑制作用,均高于口服阳性药物奥拉帕尼(50 mg/kg) (图6)。此外,I16具有良好的安全性(图7)。
选择性PARP‑1抑制剂的设计和抗肿瘤研究
Preview
来源: 精准药物
选择性PARP‑1抑制剂的设计和抗肿瘤研究
Preview
来源: 精准药物
鉴于I16在体内和体外均有良好的抗肿瘤活性,进一步对I16在雄性Sprague - Dawley大鼠体内的药代动力学特性进行了评价。如表5所示,这些药代动力学数据表明,I16在大鼠体内吸收迅速,消除良好。
表5. I16的初步药代动力学参数
选择性PARP‑1抑制剂的设计和抗肿瘤研究
Preview
来源: 精准药物
本文针对PARP-1对PARP-2的选择性位点,设计、合成了溴酚-硫代氨基脲衍生物和溴酚-苯并咪唑-4-羧酰胺衍生物,发现了化合物I16,此外作者还发现了一个潜在的位点(S位点),可以用作设计选择性PARP抑制剂的潜在位点,并通过SPR和酶活性抑制实验证实,S位点上几个关键氨基酸的突变可以在一定程度上减少化合物与PARP-1蛋白的结合。为开发安全、高效、高选择性PARP-1抑制剂提供了一种新的设计策略。
原文链接:https://doi.org/10.1021/acs.jmedchem.3c02460
内容来源于网络,如有侵权,请联系删除。
机构
-
适应症
-
靶点
生物医药百科问答
全新生物医药AI Agent 覆盖科研全链路,让突破性发现快人一步
立即开始免费试用!
智慧芽新药情报库是智慧芽专为生命科学人士构建的基于AI的创新药情报平台,助您全方位提升您的研发与决策效率。
立即开始数据试用!
智慧芽新药库数据也通过智慧芽数据服务平台,以API或者数据包形式对外开放,助您更加充分利用智慧芽新药情报信息。